下载APP
花语无解人自欢
喜欢绘画、书法、阅读、写作、和爸爸一起做手工…最爱去图书馆~
关注
1/18
读书岛
#21天阅读打卡计划#
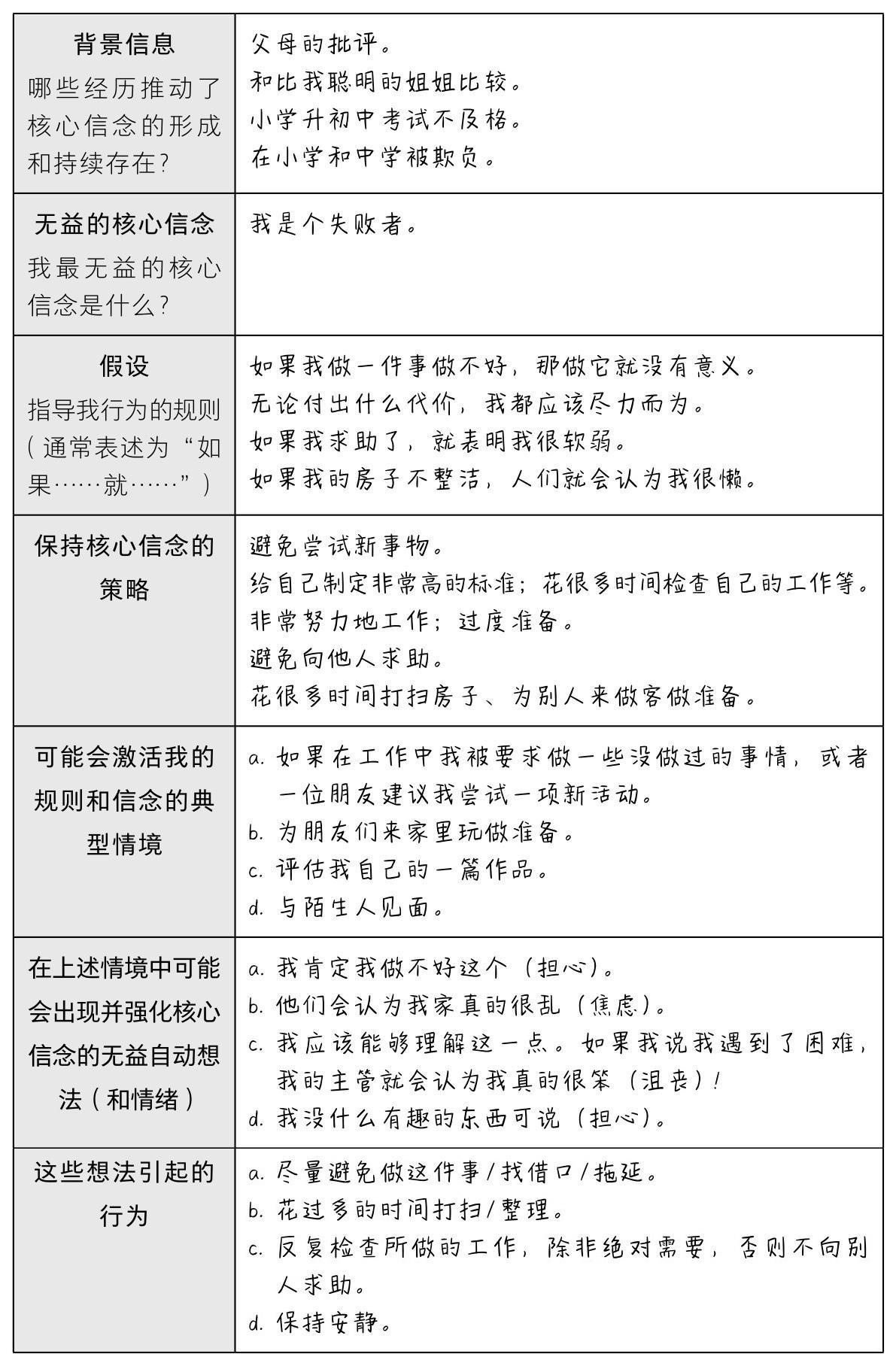
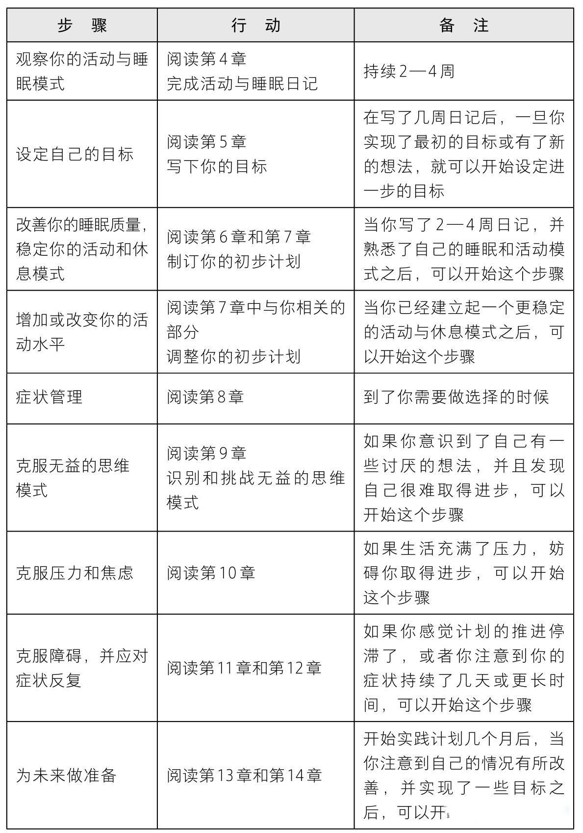
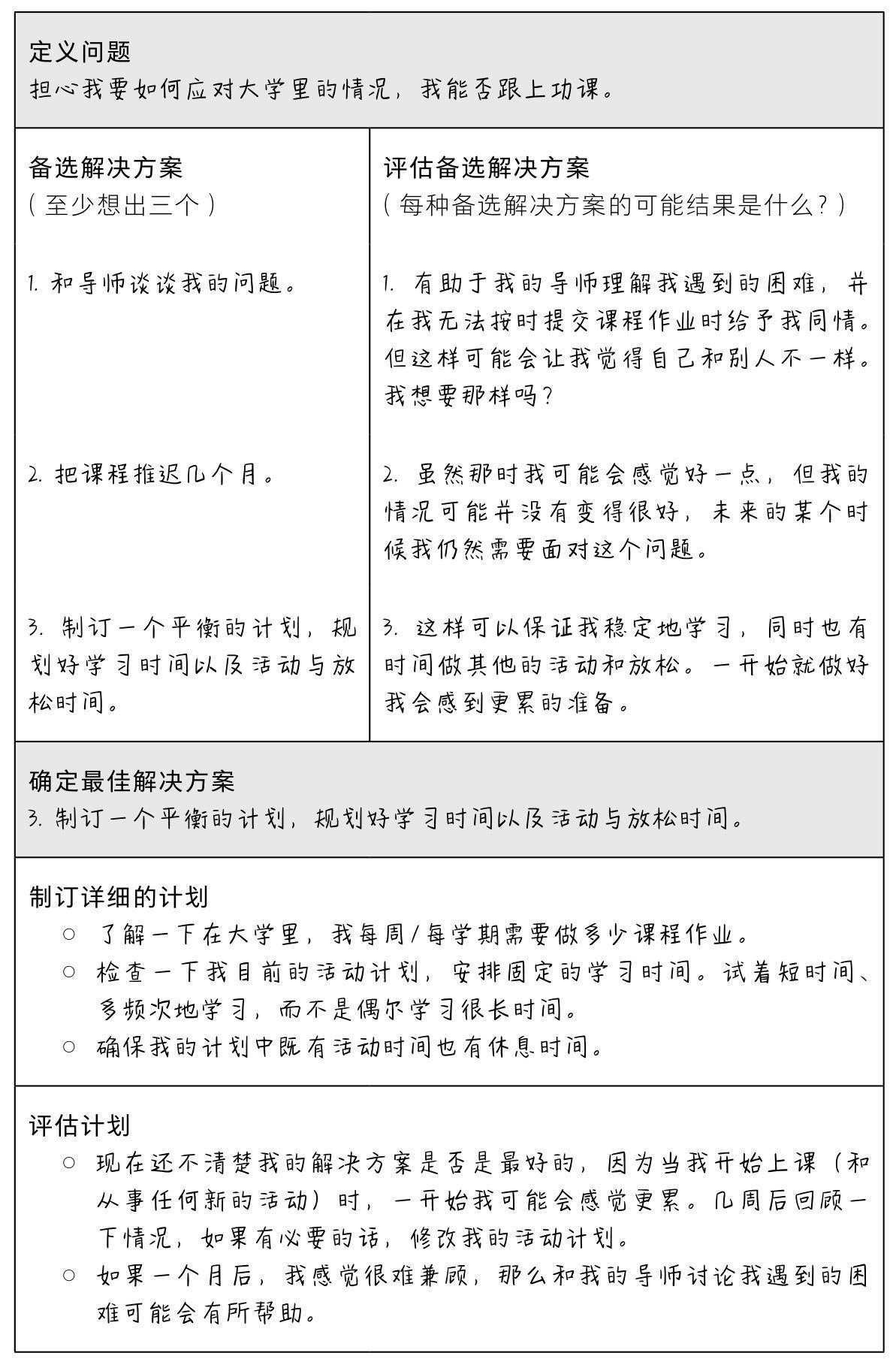
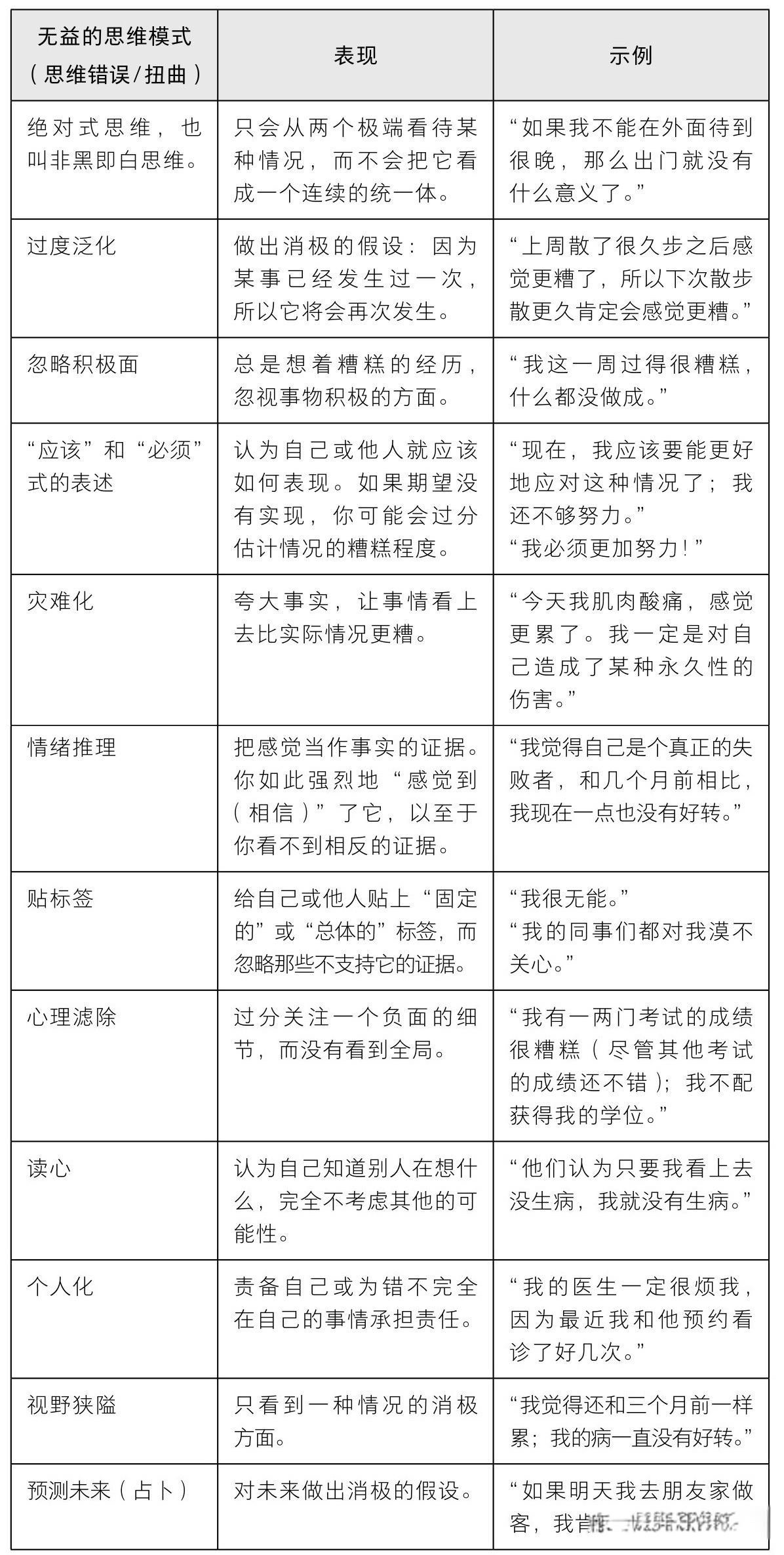
《疲劳自救手册:用认知行为疗法找回元气满满的自己》是潮新闻第十二期阅读活动我第六本读完的书,其由伦敦国王学院的两位疲劳认知行为治疗专家——玛丽·伯吉斯和特鲁迪·查尔德,基于20余年临床研究经验撰写的一部心理自助指南。这本书旨在帮助受慢性疲劳困扰的读者,运用认知行为疗法的原则和方法,逐步摆脱疲劳的恶性循环,提升生活质量。下面我想从多个维度对该书进行详细介绍与评价。 一、作品背景与作者权威性 玛丽·伯吉斯和特鲁迪·查尔德均是英国在疲劳领域深耕多年的认知行为治疗专家,长期在伦敦国王学院从事相关研究和临床工作。本书是基于她们数十年实践经验的结晶,最早版本在临床中已获得验证,本书为修订后的第2版,吸纳了许多来访者的反馈和建议。作者在前言中引用来访者的话:“它们甚至可以说拯救了我的生命”,足见该方法在临床实践中的积极影响。 二、核心内容与方法论 这本书的核心是用认知行为疗法来破解慢性疲劳综合征的恶性循环。作者首先帮助读者识别慢性疲劳的典型症状:包括睡眠障碍、疼痛、注意力不集中、情绪易怒等日常“亚健康”表现。在此基础上,全书提出了9大改善步骤,构建了一套完整、可操作的自救体系: 1. 观察活动与睡眠模式:通过记录活动日记和睡眠日记(至少2周),了解疲劳如何影响生活。 2. 设定可行目标:借助“生活饼图”区分当前生活与理想生活的差异,运用SMART原则设定具体、可衡量的目标。 3. 改善睡眠与稳定作息:强调每天固定时间起床、限制午睡(15-20分钟)、区分工作区与休息区等实用技巧。 4. 逐步增加活动量:在稳定基础上循序渐进地引入新活动或增加原有活动强度,避免“全有或全无”模式。 5. 管理症状:通过注意力训练等方法,帮助读者在症状出现时更好地应对。 6. 克服无益思维模式:识别并挑战诸如“灾难化”、“过度泛化”、“完美主义”等思维陷阱,用更现实、有益的想法替代。 7. 应对压力与焦虑:分析压力引发的生理反应和恶性循环,通过深呼吸、冥想、问题解决等方式直面压力。 8. 克服康复障碍与应对反复:提前预判康复过程中可能遇到的挫折,制定应对策略。 9. 为未来做规划:巩固康复成果,防止复发。 三、作品的实用特色 1. 高度结构化的“工具书”属性 书中提供了29种简单易上手的工具图表,如活动日记表、睡眠记录表、思维记录表等,读者可以直接填写、反复使用。这种“手把手”的教学方式使得本书不仅讲理论,更像一本操作手册,读者可根据自身情况挑选对应章节实践。 2. 强调行动与自我探索 与泛泛而谈的心灵鸡汤不同,本书强调通过行为改变来带动认知转变。例如,通过设计“行为实验”检验自己的负面信念(如“我一旦活动就会崩溃”),在实践中积累新证据,逐步建立信心。读者反馈也印证了这一点:“看完不行动等于没看”。 3. 科学性与普适性结合 书中的方法不仅适用于被诊断为慢性疲劳综合征的患者,也适用于长期处于高压状态、睡眠不佳、精力不济的亚健康人群。有读者表示,书中关于“休息过多也是疲劳原因”、“情绪内耗导致疲劳”等观点很有启发。 四、读者反馈与多元评价 从豆瓣等平台的读者反馈来看,该书口碑呈现分化,但整体偏向积极,尤其适合有自我探索基础、愿意付诸实践的读者。 · 正面评价(★★★★/★★★★★): · “是目前最有用的一本”。 · “实用,一些方法可以沿用到其他疾病上”。 · “对社恐、自卑、减少精神内耗有比较大的帮助,不是屁用没有的心灵鸡汤”。 · 一位双胞胎宝妈分享,按照书中方法调整睡眠和认知后,情况有了起色。 · 中性与批评性评价(★★★及以下): · 部分读者认为内容“老生常谈”,多为已知常识。 · 有读者坦言,坚持写日记、做计划本身就需要不少精力,对于真正疲劳的人来说可能难以启动。正如一位读者所说:“能做到的又有多少呢?” · 有读者感觉书中表格过多,执行起来有压力。 这些反馈恰恰呼应了本书的核心观点:改变需要行动,而行动需要从一小步开始。 五、综合评价与鉴赏 《疲劳自救手册》是一部扎实、诚恳、实用性极强的认知行为疗法自助手册。它的优点在于: 1. 科学性:基于成熟的CBT理论,由领域内权威专家撰写,方法经过临床验证。 2. 系统性:9个步骤层层递进,从自我观察、目标设定到思维调整、未来规划,构成完整闭环。 3. 可操作性:29种工具图表、大量案例和具体建议,让读者“有章可循”。 同时,它也对读者提出了要求:需要耐心、坚持和一定的自我反思能力。它不是一本可以躺着读完就自动生效的“魔法书”,而是一位需要读者积极配合的“康复教练”。 有读者将慢性疲劳比作“长长的时差总也调不回来”,而这本书提供的正是逐步“校准”身心的系统训练。对于那些愿意为自身健康投入时间和精力的读者来说,它无疑是一份珍贵的资源。正如书中所言:“甘露不润无根之草,妙法只度有缘人。能够改变的人必定是相信改变是可能的人。” 适合人群: · 长期受疲劳、睡眠问题、精力不足困扰的都市人群 · 慢性疲劳综合征患者及其家属 · 对认知行为疗法感兴趣、希望通过自助方式改善心理生理状态的人 · 心理咨询师、社工等助人工作者作为参考读物 版本信息:中文版由张淼翻译,广东旅游出版社出版,属“后浪”丛书,定价45元。
#21天阅读打卡计划#
立即参与
推荐群聊 · 读书岛群聊
( 426 )
2026-02-24 09:34
浙江杭州
打开潮新闻参与讨论
15
1