下载APP
花语无解人自欢
喜欢绘画、书法、阅读、写作、和爸爸一起做手工…最爱去图书馆~
关注
1/15
读书岛
#21天阅读打卡计划#
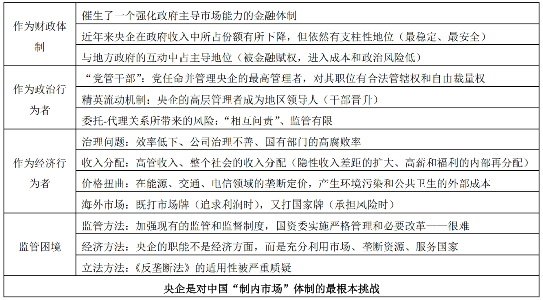
《制内市场》是潮新闻第十期阅读活动可免费阅读的书籍之一,其是一部试图用中国自身经验来解释其政治经济体制的学术著作,它提出的核心框架在国内外学界都引起了广泛讨论。 下面是这本书的一些关键信息: 📚 书籍基本信息 · 中文标题:制内市场:中国国家主导型政治经济学 · 英文标题:Market in State: The Political Economy of Domination in China · 作者:郑永年、黄彦杰 · 译者:邱道隆 · 出版信息:中文版于2021年由浙江人民出版社出版;英文原版于2018年由剑桥大学出版社出版 · 著作系列:郑永年“解释中国三部曲”的第二部 · 核心评分:豆瓣评分8.2(基于902人评价) 核心论点:“制内市场”是什么 这本书的核心贡献是提出了“制内市场”(Market in State)这一概念,用以描述中国的政治经济体制。 · 基本定义:“制内市场”指的是一种市场嵌入并服从于国家规制的体制。市场并非独立自主,而是国家中心秩序的一部分。 · 三层结构:作者用三层等级结构来具体化这一体制: · 顶层-国家资本:由国有资本(特别是央企)主导,掌控关键战略领域。 · 中间层-互动地带:政府和私营企业相互作用、协商与博弈的空间。 · 底层-自由市场:由大量中小微企业和个体经济构成的广阔草根市场。 · 历史纵深感:书中强调,这一体制并非当代创造,而是从帝制中国到现代中国历史演进与延续的产物。其思想根源可追溯至中国古代的儒法之争。 · 明确区分:作者特别指出,中国的“制内市场”不同于西方语境下的“国家资本主义”。因为中国存在庞大的民营经济(贡献了50%以上的财政收入、80%以上的城镇就业),国家并未控制一切。 学界评价与影响 这本书在学术圈获得了较多关注与认可: · 国际学者评价:剑桥大学的彼得·诺兰认为此书提供了“杰出而独特的研究”和“极其独到的分析”。新加坡国立大学的王赓武教授称赞其具有“原创性和启发性”。 · 学术价值:有评论认为,这本书试图在普适理论与中国特色之间寻找平衡,致力于从中国经验中提炼概念和理论,以回应西方理论在解释中国时的局限性。 · 所获荣誉:该书在2022年获得了“优秀人文社出版物奖”。 如何鉴赏与评价这部作品 大家可以从以下几个角度来理解和评价这本书: · 提供了有力的分析框架:“制内市场”和“三层结构”为理解中国复杂的政经关系(如国企改革、政商关系)提供了一个清晰、有力的分析工具。 · 具有强烈的现实关怀:本书并非纯理论探讨,作者明确指出体制需改革与平衡,例如国企应明确边界、不与民争利,并强调了保护社会的重要性。 · 引发思考与讨论:本书挑战了“中国终将变为西方式市场经济”的线性假设,认为中国会沿着自身逻辑发展。同时,它也指出了当前体制面临的内部挑战。 · 需要注意的方面: · 为了构建宏大理论,对部分实证材料的处理可能“点到为止”。 · 中文译本有读者反映存在装订质量问题和翻译生硬的情况。 总结与延伸 总的来说,《制内市场》是一部雄心勃勃、具有理论开创性的著作。它成功地将中国的历史实践概念化,为解读中国模式提供了重要的学术话语。 如果你想进一步延伸阅读,可以关注郑永年“解释中国三部曲”的第一部《中国的“行为联邦制”》(研究中央与地方关系)和即将完成的第三部。 如果大家对书中讨论的某个具体方面感兴趣,例如“三层结构”在当代某个产业中的体现,或者儒法思想对当今经济政策的具体影响,我们可以继续深入探讨哦~
#21天阅读打卡计划#
立即参与
推荐群聊 · 读书岛群聊
( 426 )
2026-01-27 11:00
浙江杭州
打开潮新闻参与讨论
15
1