下载APP
美好金融
发现美好金融·记录精彩瞬间
关注
1/6
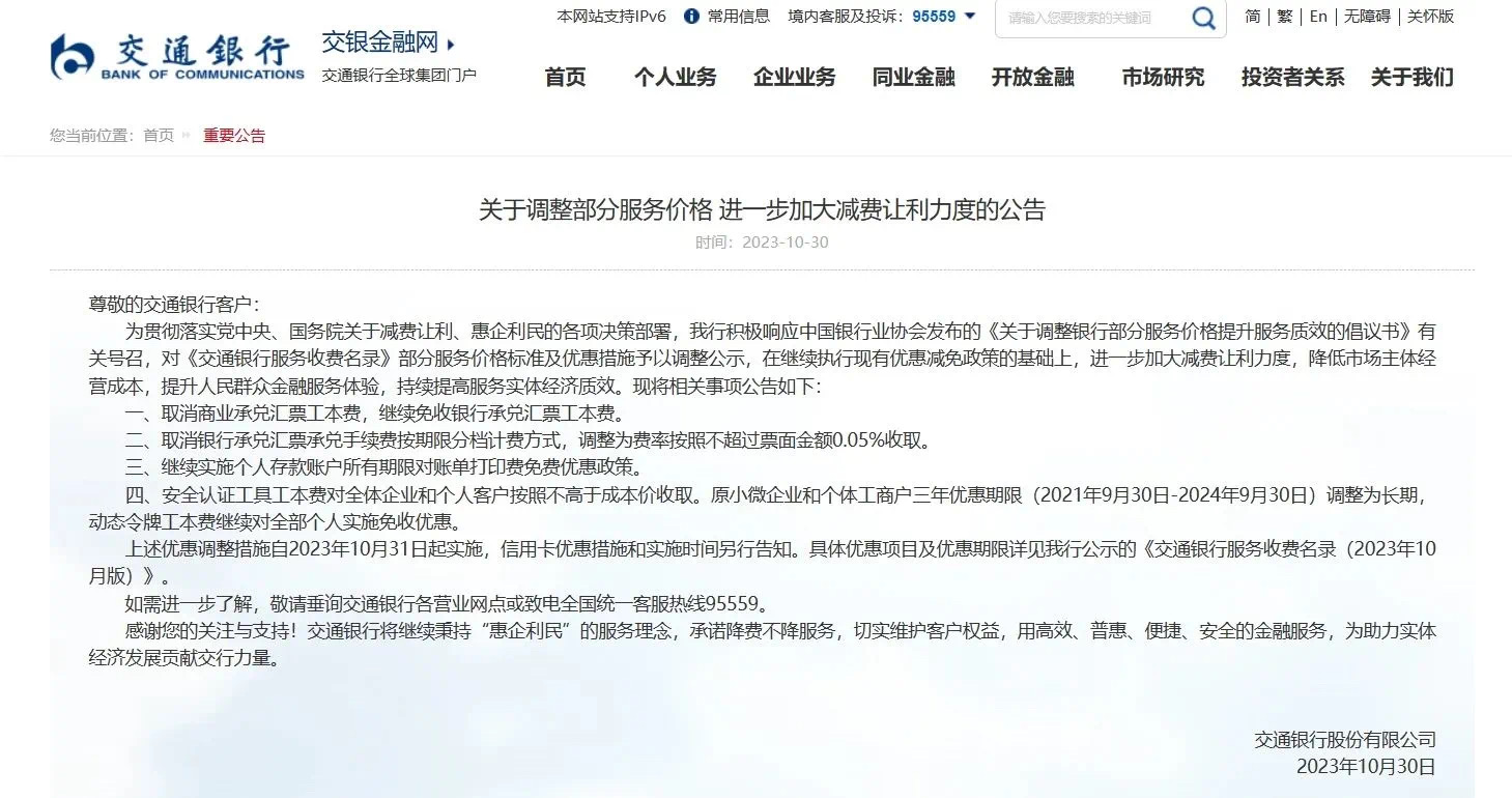
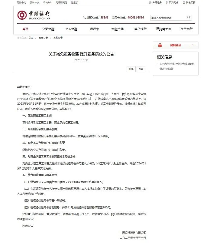
热点聚焦 | 降降降!六大行集体“官宣” 继10月中旬发声响应中国银行业协会发布的《关于调整银行部分服务价格提升服务质效的倡议书》(下称《倡议书》)后,10月30日,中国工商银行、中国农业银行、中国银行、中国建设银行、交通银行、中国邮政储蓄银行再次集体发布公告,宣布在已有政策基础上,进一步推出惠企利民措施,加大减费让利力度,提升服务质效。交行、邮储银行表示,本轮公告是对此前减费让利公告内容的进一步明确和细化。 总体来看,六家国有大行主要对承兑工本费和商业承兑汇票工本费、承兑汇票手续费、打印账单服务费、安全认证工具四项费用的减免时间、减免范围和减免后的收费标准予以了明确。工行等还对信用卡的减免措施进一步予以明确。 在商业汇票工本费方面,工行公告显示将继续免收,农行、中行、建行、邮储银行公告宣布取消商业汇票工本费,包括银行承兑汇票工本费和商业承兑汇票工本费。交行公告显示,对银行承兑汇票工本费继续免收,取消商业承兑汇票工本费。 银行承兑汇票手续费方面,六家国有大行均集体调整为按票面金额的0.05%收取。 在个人对账单打印手续费方面,此前《倡议书》鼓励各银行提升客户账户服务体验,适当降低个人存款账户(含个人银行结算账户、个人活期储蓄账户、个人定期存款账户、个人通知存款账户)对账单打印手续费。对于打印最近1年以内(含)纸质对账单的,免收手续费。对于打印超过最近1年纸质对账单的,每年首次免收手续费。 本轮公告显示,各行在此项上的减费让利幅度均高于《倡议书》内容。 其中,农行宣布自2023年10月31日起,在目前个人免费打印起始日距业务办理当日1年(含)内对账单基础上,暂免收取个人打印起始日距业务办理当日,1年至3年以内(含)及3年以上打印对账单服务费。中行、交行宣布继续实施个人存款账户或个人存款账户所有期限对账单打印费免除优惠政策。工行、建行、邮储银行宣布免收个人账户对账单打印手续费。 企业和个人客户收取安全认证工具工本费方面,此前《倡议书》鼓励各银行按照不高于成本价的标准向个人客户收取安全认证工具工本费。 工行、建行、交行、邮储银行公告均表示对企业和个人客户按成本价收取此项费用。农行公告宣布继续对企业和个人客户按成本价的标准收取安全认证工具工本费。 交行公告还明确将原小微企业和个体工商户三年优惠期限(2021年9月30日到2024年9月30日)调整为长期,动态令牌工本费继续对全部个人实施免收优惠。中行也将实施成本定价的范围从小微企业个体工商户扩大到了全部客户,并对个人客户从2024年1月1日起实施免费。 对于《倡议书》提出的信用卡收费减免倡议,继10月中旬通过公告表示予以响应后,本轮公告中,工行、农行、中行、建行等均予以进一步的明确。交行和邮储银行公告表示将另行告知,客户可参见该行相关公示。 其中,中行公告中相关优惠主要包含四项:将继续为持卡人提供免费的信用卡交易提醒及余额变动通知服务;在继续免收持卡人转出信用卡溢缴款至境内本人本行本地账户手续费的基础上,免收转出至境内本人本行异地账户手续费;继续提供信用卡年费补刷机制;继续提供信用卡容时服务,并于11月底前提升容差服务限额至100元。 工行公告的相关内容主要为两项,除去持卡人提供免费的信用卡交易提醒及余额变动通知服务外,继续提供信用卡普卡和金卡年费补刷服务,对满足一定条件(含用卡交易金额、交易笔数等)即可减免年费的信用卡普卡和金卡产品,持卡人在年费产生后,可致电工行进行申请,消费满5次(或累计满5000元)并按照账单正常还款后,可退还最近一期已扣收的年费。 (来源:中国银协)
2023-10-31 16:52
浙江杭州
打开潮新闻参与讨论
2